Table of Contents
- Introduction
- Understanding Snort3 Architecture
- The Rise of AI in Network Security
- Snort3’s Native ML Capabilities
- Integrating Agentic AI with Snort3
- Real-World Integration Patterns
- Implementation Guide
- The Future: Autonomous Security Operations
- Conclusion
Introduction
The convergence of traditional IDS/IPS technologies with AI-based systems will mark a major paradigm shift in the continuously evolving field of Cybersecurity.
Snort3 (the third version of the world’s most broadly adopted Open-Source IDS/IPS) was architected to provide extensibility and intelligence.
In this article, we will explain how the modular architecture of Snort3 can synergize with today’s AI and Agentive AI Systems for Threat Detection, Response, and Autonomous Security Operations.
We will cover both the technical architecture of Snort3 and how autonomous AI agents can add value to Network Security Operations through practical integration models.
What You Will Learn
- Snort3’s modern, pluggable architecture
- Native machine learning capabilities (SnortML)
- Integration patterns with AI/ML systems
- Agentic AI workflows for autonomous threat response
- Practical implementation strategies
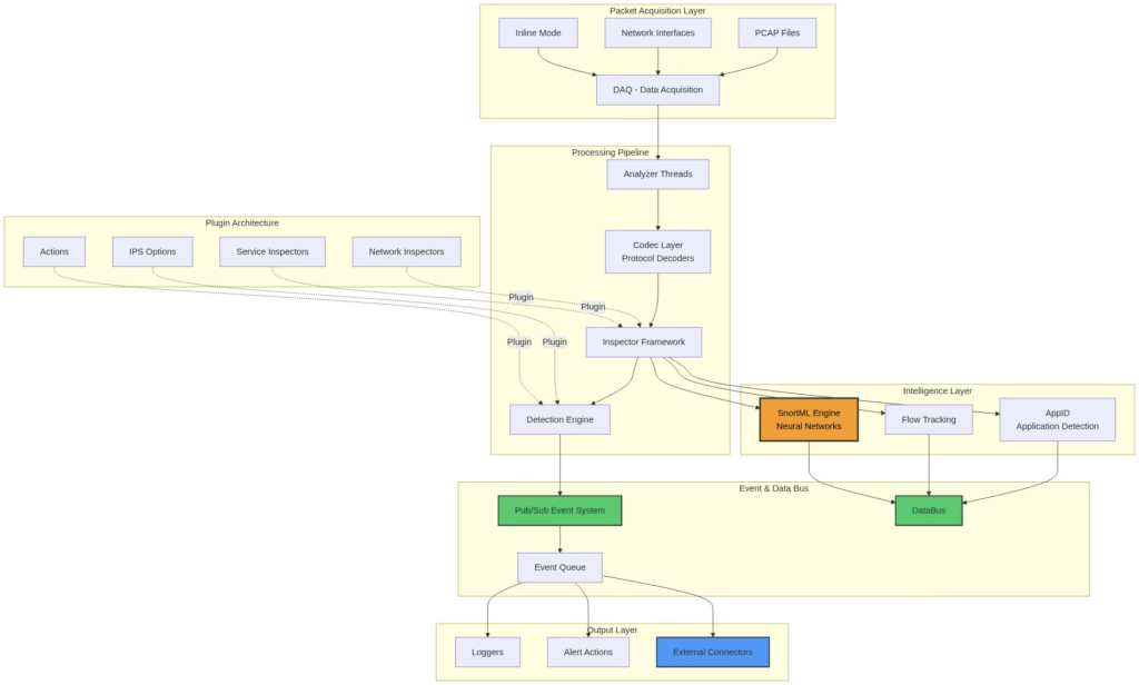
Understanding Snort3 Architecture
Snort3 represents a complete architectural overhaul from Snort 2.X, designed for modern multi-core processors, cloud environments, and critically, AI/ML integration.
Core Architectural Components

Figure 1: Snort3 Architecture Overview with plugin framework and event bus
Key Architectural Advantages for AI Integration
1. The ability to use Multi-Threading: Snort3 has native multi-threaded (multiple) packet processing through multiple asynchronous threads. Each of these threads runs independently from the others while sharing one common configuration. This makes it ideal for many parallel AI inference workloads.
2. A Pluggable Framework for Inspectors: Custom inspectors may be created in the form of shared libraries. AI/ML models can also be loaded into the environment as an inspector plugin. Also, this plugin model allows you to load new plugins on the fly without requiring the need for a full system restart.
3. Event-Driven Pub/Sub Model: Allows real-time events to be streamed out to external systems. The decouple nature of the architecture supports multiple consumer types that can subscribe to different event types.
4. A Shared Network Map & Flow Tracking: Provides contextual data to AI models, Bidirectional flow analysis, Application Layer Intelligence via AppId.
The Rise of AI in Network Security
Traditional signature-based detection has fundamental limitations:
- Zero-day attacks: The attacker does not have a signature in a database to match.
- Polymorphic malware: Since the malware changes each time it is run, the pattern of the malware will not be recognized on an individual basis.
- False positive rates: Too many false positives can overwhelm the ability of the IT team to effectively investigate each event.
- Manual rule creation: The amount of time it takes to create a manual rule based upon the behavior of a threat is too much to create rules at the rate of new threats that are being created.
Below Architecture utilizes Artificial Intelligence (AI) and Machine Learning to address the above limitations:

Figure 2: IDS Technology evolution for traditional, AI-enhanced, and autonomous systems
Benefits of AI Integration
| Capability | Traditional IDS | AI-Enhanced IDS | Agentic AI IDS |
| Known Attack Detection | Excellent | Excellent | Excellent |
| Zero-Day Detection | Poor | Good | Excellent |
| Behavioral Analysis | Limited | Good | Excellent |
| Automated Response | Basic | Moderate | Advanced |
| Contextual Understanding | None | Limited | Comprehensive |
| Autonomous Decision Making | None | None | Advanced |
| Self-Improvement | None | Manual | Continuous |
Snort3’s Native ML Capabilities
One of Snort3’s groundbreaking features is SnortML, a built-in neural network-based exploit detector using TensorFlow.
SnortML Architecture

Figure 3: SnortML Engine for feature extraction, model training and inference workflow
SnortML Configuration Example
# Global engine configuration
snort_ml_engine = {
http_param_model = { ‘models/http_param_exploit_detector.pb’ },
http_uri_model = { ‘models/http_uri_exploit_detector.pb’ },
}
# Per-policy configuration
snort_ml = {
# Enable HTTP URI inspection
uri_depth = -1, # -1 = unlimited depth
# Enable HTTP body inspection
client_body_depth = 10000, # First 10KB
# Confidence threshold (0.0 – 1.0)
threshold = 0.85,
}
How SnortML Works
- Feature Extraction: HTTP requests will be parsed, and features that identify a potential threat will be identified and categorized.
- Normalization: Once the features have been identified, they will be normalized so that the features can be input into the neural network.
- Inference: A real-time prediction will be made by the neural network via the TensorFlow model
- Scoring: There will be an output confidence score (0.0 – 1.0) based on the neural network’s prediction
- Decision: If the confidence score is greater than or equal to the threshold, then there will be a Snort alert issued.
Key Advantage: The most significant advantage of SnortML is its ability to recognize and classify novel attacks that it was not trained to detect during its initial training, thanks to its ability to learn the characteristics and patterns of all types of attacks.
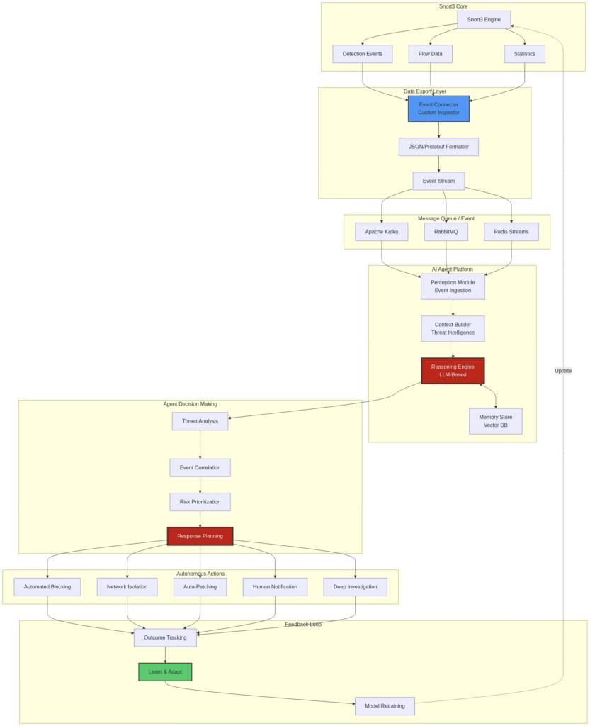
Integrating Agentic AI with Snort3
Agentic AI represents a step in the development of Autonomous AI agents, which evolve from reactive machine learning (ML) models, and to autonomous, reasoning, and decision-making systems. An AI Agent is able to perceive the environment (i.e., Network Traffic, Alerts), reason about threats and context, and plan responses, and take autonomous actions, as well as learn from the outcome of those actions.
Conceptual Integration Architecture

Figure 4: End-to-End AI Agent Platform Integration with Snort3 Event Pipeline
Real-World Integration Patterns
Pattern 1: Event Stream Processing
Use Case: Real-time anomaly detection and behavioral analysis:

Figure 5: Threat Intelligence enrichment and context building process
Implementation:
// Custom Event Exporter Inspector
class AIEventExporter : public snort::Inspector {
public:
void eval(snort::Packet* p) override {
// Extract event data
EventData event = extract_event_data(p);
// Serialize to JSON/Protobuf
std::string json = serialize_event(event);
// Publish to Kafka
kafka_producer->send(“snort.alerts”, json);
}
};
Pattern 2: Contextual Enrichment
Use Case: Adding threat intelligence and context to alerts

Figure 6: Kafka-Based event processing sequence for autonomous threat response
Pattern 3: Autonomous Response Loop
Use Case: Self-healing security with autonomous mitigation
# Agentic AI Response System (Pseudo-code)
class SecurityAgent:
def __init__(self):
self.llm = LargeLanguageModel(“gpt-4”)
self.snort_api = Snort3API()
self.firewall_api = FirewallAPI()
self.memory = VectorDatabase()
async def process_alert(self, alert):
# Perception: Understand the threat
context = await self.build_context(alert)
# Reasoning: Analyze using LLM
analysis = await self.llm.analyze(
prompt=f”””
Analyze this security alert:
{alert}
Context:
{context}
Determine:
1. Severity (1-10)
2. Attack type
3. Recommended actions
4. False positive probability
“””
)
# Planning: Decide response strategy
if analysis.severity >= 8:
plan = await self.create_response_plan(analysis)
# Acting: Execute autonomous actions
if plan.requires_blocking:
await self.firewall_api.block_ip(alert.src_ip)
await self.snort_api.add_suppression(alert.signature_id)
if plan.requires_investigation:
await self.deep_dive_investigation(alert)
# Learning: Store outcome
await self.memory.store(alert, analysis, plan)
async def build_context(self, alert):
# Query historical data
similar_alerts = await self.memory.find_similar(alert)
# Query threat intelligence
threat_intel = await self.query_threat_feeds(alert.src_ip)
# Query network topology
network_context = await self.get_network_context(alert)
return {
‘history’: similar_alerts,
‘threat_intel’: threat_intel,
‘network’: network_context
}
Implementation Guide
Step 1: Build Custom Snort3 Event Connector
Create a custom inspector that exports events to external systems:
// ai_event_connector.h
#ifndef AI_EVENT_CONNECTOR_H
#define AI_EVENT_CONNECTOR_H
#include “framework/inspector.h”
#include “framework/module.h”
#include <kafka/KafkaProducer.h>
#include <json/json.h>
class AIEventConnectorModule : public snort::Module {
public:
AIEventConnectorModule();
bool set(const char*, snort::Value&, snort::SnortConfig*) override;
bool begin(const char*, int, snort::SnortConfig*) override;
private:
std::string kafka_brokers;
std::string kafka_topic;
};
class AIEventConnector : public snort::Inspector {
public:
AIEventConnector(const AIEventConnectorConfig& config);
void eval(snort::Packet*) override;
void show(const snort::SnortConfig*) const override;
private:
void export_event(const snort::Packet*, const snort::Event*);
Json::Value build_event_json(const snort::Packet*, const snort::Event*);
std::unique_ptr<KafkaProducer> kafka_producer;
AIEventConnectorConfig config;
};
#endif
// ai_event_connector.cc
#include “ai_event_connector.h”
#include “detection/detection_engine.h”
#include “flow/flow.h”
void AIEventConnector::eval(snort::Packet* p) {
if (!p || !p->flow)
return;
// Check if packet has alerts
auto* context = snort::DetectionEngine::get_context();
if (!context || context->events.empty())
return;
// Export each event
for (const auto& event : context->events) {
export_event(p, &event);
}
}
void AIEventConnector::export_event(
const snort::Packet* p,
const snort::Event* event
) {
// Build JSON event
Json::Value json_event = build_event_json(p, event);
// Serialize and send to Kafka
Json::StreamWriterBuilder builder;
std::string json_str = Json::writeString(builder, json_event);
kafka_producer->send(config.kafka_topic, json_str);
}
Json::Value AIEventConnector::build_event_json(
const snort::Packet* p,
const snort::Event* event
) {
Json::Value root;
// Timestamp
root[“timestamp”] = get_timestamp();
// Event IDs
root[“signature_id”] = event->sig_id;
root[“generator_id”] = event->gen_id;
root[“revision”] = event->revision;
// Network 5-tuple
char src_ip[INET6_ADDRSTRLEN];
char dst_ip[INET6_ADDRSTRLEN];
p->ptrs.ip_api.get_src()->ntop(src_ip, sizeof(src_ip));
p->ptrs.ip_api.get_dst()->ntop(dst_ip, sizeof(dst_ip));
root[“src_ip”] = src_ip;
root[“dst_ip”] = dst_ip;
root[“src_port”] = p->ptrs.sp;
root[“dst_port”] = p->ptrs.dp;
root[“protocol”] = p->get_ip_proto_next();
// Flow data
if (p->flow) {
root[“flow_id”] = p->flow->flowstats.client_pkts;
root[“flow_state”] = p->flow->ssn_state.session_flags;
// AppID information
if (p->flow->application_protocol) {
root[“application”] = p->flow->application_protocol;
}
}
// Packet payload (first N bytes for ML analysis)
if (p->data && p->dsize > 0) {
size_t payload_size = std::min((size_t)p->dsize, (size_t)1024);
std::string payload_hex = bytes_to_hex(p->data, payload_size);
root[“payload_hex”] = payload_hex;
root[“payload_size”] = p->dsize;
}
return root;
}
Step 2: Configure Snort3 Lua
— snort.lua
ai_event_connector = {
kafka_brokers = “localhost:9092”,
kafka_topic = “snort.security.alerts”,
export_payload = true,
max_payload_size = 1024,
}
— Enable SnortML
snort_ml_engine = {
http_param_model = { ‘/opt/snort3/models/http_exploit_detector.pb’ },
http_uri_model = { ‘/opt/snort3/models/uri_exploit_detector.pb’ },
}
snort_ml = {
uri_depth = -1,
client_body_depth = 10000,
threshold = 0.80,
}
Step 3: Implement AI Agent Consumer
# ai_security_agent.py
import asyncio
import json
from kafka import KafkaConsumer
from langchain import OpenAI, PromptTemplate
from langchain.vectorstores import Pinecone
from langchain.embeddings import OpenAIEmbeddings
class SnortAIAgent:
def __init__(self):
self.consumer = KafkaConsumer(
‘snort.security.alerts’,
bootstrap_servers=[‘localhost:9092’],
value_deserializer=lambda m: json.loads(m.decode(‘utf-8’))
)
self.llm = OpenAI(model=”gpt-4″, temperature=0.1)
self.embeddings = OpenAIEmbeddings()
self.vector_store = Pinecone(
embedding=self.embeddings,
index_name=”security-incidents”
)
self.prompt_template = PromptTemplate(
input_variables=[“alert”, “context”, “history”],
template=”””
You are an expert cybersecurity analyst AI agent.
Current Alert:
{alert}
Network Context:
{context}
Similar Historical Incidents:
{history}
Analyze this alert and provide:
1. Severity Score (1-10)
2. Attack Classification
3. Confidence Level (0-100%)
4. Recommended Actions
5. Reasoning
Format your response as JSON.
“””
)
async def run(self):
print(“AI Security Agent started…”)
for message in self.consumer:
alert = message.value
await self.process_alert(alert)
async def process_alert(self, alert):
print(f”Processing alert: SID {alert[‘signature_id’]}”)
# Step 1: Build context
context = await self.build_context(alert)
# Step 2: Find similar historical incidents
history = await self.find_similar_incidents(alert)
# Step 3: LLM-based analysis
analysis = await self.analyze_with_llm(alert, context, history)
# Step 4: Decide and act
await self.execute_response(alert, analysis)
# Step 5: Store for future learning
await self.store_incident(alert, analysis)
async def build_context(self, alert):
# Query threat intelligence APIs
threat_intel = await self.query_virustotal(alert[‘src_ip’])
# Get geolocation
geo = await self.query_geolocation(alert[‘src_ip’])
# Get network topology info
topology = await self.query_network_topology(
alert[‘src_ip’],
alert[‘dst_ip’]
)
return {
‘threat_intel’: threat_intel,
‘geolocation’: geo,
‘topology’: topology
}
async def find_similar_incidents(self, alert):
# Create embedding of current alert
alert_text = f”””
Source: {alert[‘src_ip’]}
Destination: {alert[‘dst_ip’]}
Signature: {alert[‘signature_id’]}
Payload: {alert.get(‘payload_hex’, ”)[:200]}
“””
# Vector similarity search
similar = self.vector_store.similarity_search(
alert_text,
k=5
)
return similar
async def analyze_with_llm(self, alert, context, history):
prompt = self.prompt_template.format(
alert=json.dumps(alert, indent=2),
context=json.dumps(context, indent=2),
history=json.dumps([h.page_content for h in history], indent=2)
)
response = await self.llm.agenerate([prompt])
analysis = json.loads(response.generations[0][0].text)
return analysis
async def execute_response(self, alert, analysis):
severity = analysis[‘severity_score’]
if severity >= 8:
# High severity – autonomous action
print(f”HIGH SEVERITY ALERT: {severity}/10″)
print(f”Classification: {analysis[‘attack_classification’]}”)
print(f”Confidence: {analysis[‘confidence_level’]}%”)
if analysis[‘confidence_level’] >= 85:
# Auto-block with high confidence
await self.block_ip(alert[‘src_ip’])
await self.notify_soc(alert, analysis, urgency=’high’)
else:
# Notify human for verification
await self.notify_soc(alert, analysis, urgency=’review’)
elif severity >= 5:
# Medium severity – log and monitor
print(f”MEDIUM SEVERITY: {severity}/10″)
await self.add_to_watchlist(alert[‘src_ip’])
else:
# Low severity – log only
print(f”LOW SEVERITY: {severity}/10″)
async def block_ip(self, ip_address):
# Call firewall API
print(f”Blocking IP: {ip_address}”)
# Implementation: firewall_api.block(ip_address)
async def store_incident(self, alert, analysis):
# Store in vector database for future reference
incident_text = f”””
Timestamp: {alert[‘timestamp’]}
Source IP: {alert[‘src_ip’]} -> {alert[‘dst_ip’]}
Signature ID: {alert[‘signature_id’]}
Severity: {analysis[‘severity_score’]}
Classification: {analysis[‘attack_classification’]}
Actions Taken: {analysis[‘recommended_actions’]}
Outcome: [To be updated]
“””
self.vector_store.add_texts([incident_text])
print(f”Incident stored for future learning”)
if __name__ == “__main__”:
agent = SnortAIAgent()
asyncio.run(agent.run())
Step 4: Deploy and Monitor
#!/bin/bash
# deploy_ai_snort.sh
# Start Kafka
docker-compose up -d kafka zookeeper
# Start Snort3 with custom plugin
snort -c /etc/snort/snort.lua \
–plugin-path /opt/snort3/lib/plugins \
-i eth0 \
-D
# Start AI Agent
python ai_security_agent.py &
# Monitor
tail -f /var/log/snort/alerts.json
The Future: Autonomous Security Operations
The convergence of Snort3 and Agentic AI points toward a future of truly autonomous security operations:

Figure 7: Security operations evolution from the current state to full autonomy
Vision: Autonomous Security Operations Center (ASOC)
Imagine a security operations center where:
- AI Agents: Continuous monitoring of Snort3 telemetry data.
- LLM-based reasoning: AI understands complex attack chains.
- Autonomous response: Systems respond to threats as they occur.
- Self-learning models: Models improve without any Human Intervention.
- Human experts: Focused on Strategy, Not Tactical Response.
Key Technologies That will Make This Future
- Large Language Models (LLMs): GPT-4, Claude, Gemini for reasoning.
- Reinforcement Learning: Agents will learn the optimal responses.
- Graph Neural Networks: Understanding network topology.
- Federated Learning: Collaborative learning across organizations.
- Explainable AI: Understanding why agent made the decisions.
Conclusion
The current architecture of Snort 3 is ready for that AI-driven future. The modern architecture of Snort 3 includes a pluggable design (which makes it easy to add new features), event-driven architecture (this enables users to create event handlers based on events), as well as native machine learning (ML) capabilities, which provide a solid base for developing the next generation of autonomous security systems.
Key Takeaways
Snort3 is AI-Ready: Native ML support, extensible plugin architecture.
Multiple Integration Points: Event streams, custom inspectors, pub/sub.
Agentic AI Potential: Autonomous detection, analysis, and response.
Future-Proof: Designed for continuous evolution and improvement.
Next Steps
- Experiment with SnortML: Train custom models for your environment using Snort ML.
- Build Event Connectors: Export Snort 3 data to other AI platforms using event connectors.
- Develop AI Agents: Start by adding value to alerts by enriching them, and move towards enabling autonomous response by developing AI agents.
- Join the Community: Contribute to open-source Snort3 AI initiatives.
Key Takeaways
Snort3 is AI-Ready: Native ML support, extensible plugin architecture
Multiple Integration Points: Event streams, custom inspectors, pub/sub
Agentic AI Potential: Autonomous detection, analysis, and response
Future-Proof: Designed for continuous evolution and improvement
Next Steps
- Experiment with SnortML: Train custom models for your environment
- Build Event Connectors: Export Snort3 data to AI platforms
- Develop AI Agents: Start with alert enrichment, progress to autonomous response
- Join the Community: Contribute to open-source Snort3 AI initiatives
Resources
- Snort3 GitHub: https://github.com/snort3/snort3
- Snort3 Documentation: https://www.snort.org/documents
- SnortML Guide: Included in distribution
- LangChain: https://python.langchain.com/
- OpenAI: https://platform.openai.com/
1 comment
The article provides an insightful review on integrating machine learning, AI and Agentic AI to traditional IPS frameworks using modular architecture of Snort3. The technical advancement in this field is appropriately captured, while capturing details of enhanced real-time threat detection and contextual awareness along with practical integration strategies using Snort3.